Call/Recall kondigde afgelopen week een 1 TB drive en dito disk aan, backwards compatible met Blu-ray. In samenwerking met Nichia, een Japanse onderneming, begon Call/Recall met het ontwikkelen van materialen voor een speciale blauwe laser in december 2007. In maart 2008 werd een succesformule gevonden. Momenteel werken beiden aan de drive die de 1 terabyte media moet kunnen afspelen en beschrijven.
Call/Recall en Nichia gebruiken Rhodamine als materiaal voor de opslaglaag. De manier van het opslaan en lezen van data verschilt niet veel met Blu-ray: wanneer het materiaal met een blauwe laser wordt belicht reageert de betreffende geheugencel met een terugkaatsing van licht (wel of geen lichtemissie), wanneer deze door een andere laser met een verschillende golflengte wordt belicht. Het wel of niet terugkaatsen van licht wordt gebruikt om de binaire enen of nullen weer te geven..
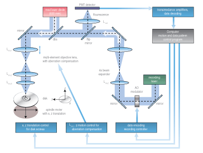
De geheugencellen die we op de schijf terugvinden kunnen tot 200 tot 250 keer opgestapeld worden (layers), waardoor we aan een capaciteit van 1 TB kunnen komen. Eén lens is voldoende om de verschillende lagen te lezen: de lens is gevuld met een vloeistof, en door het volume van de vloeistof te regelen kan men de lensafstand (de focus) laten variëren.

Het lenssysteem, dat de 1 TB optische disks kan lezen.
Eerste tests wijzen een I/O bandbreedte van 100 MB/s uit, vijf maal sneller dan de holografische 300 GB systemen van InPhase. Voorlopig kunnen de nieuwe media - die nog geen naam hebben - enkel eenmalig beschreven worden. Logischerwijs, maar niet vanzelfsprekend, kunnen de media meer dan een keer gelezen worden. Rewritable media zijn momenteel in ontwikkeling.
De twee bedrijven zijn ook vol vertrouwen over de prijs van de nieuwe technologie: door het gebruik van standaard componenten, nu al beschikbaar op de markt, zou de technologie veel toegankelijker maken dan de InPhase Tapestry drive, die 12000 dollar kost. Voorlopig ligt de technologie echter enkel in het bereik van bedrijven.
Volgens de huidige planning worden de eerste producten over twee tot drie jaar op de markt verwacht.
Bronnen: TG Daily, The Register, Call/Recall, Nichia Corporation